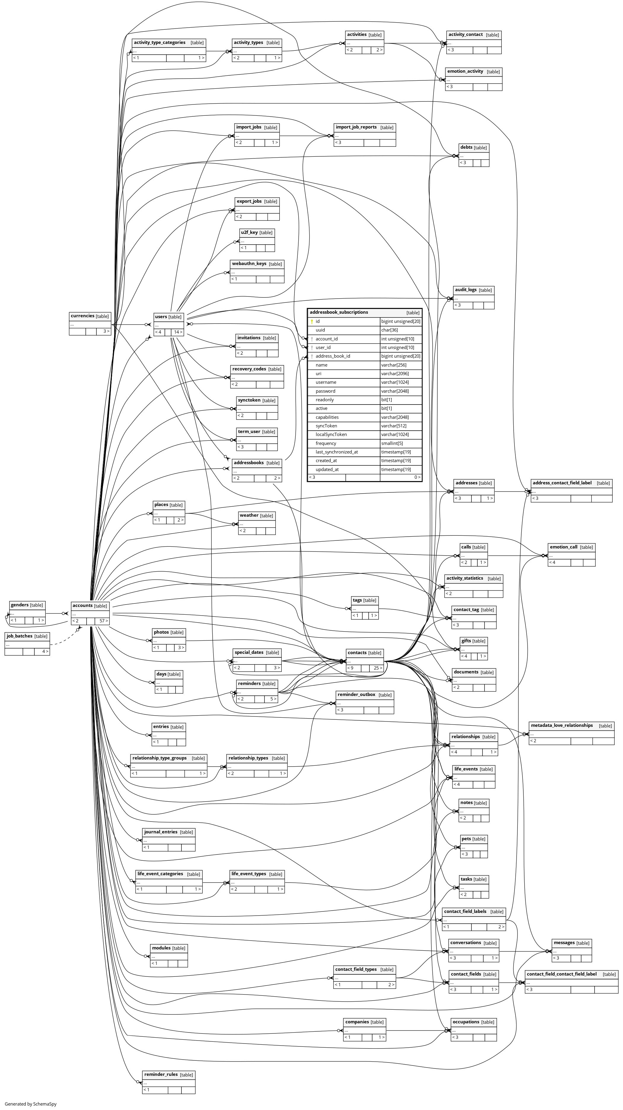
Columns
| Column | Type | Size | Nulls | Auto | Default | Children | Parents | Comments | |||
|---|---|---|---|---|---|---|---|---|---|---|---|
| id | BIGINT UNSIGNED | 20 | √ | null |
|
|
|||||
| uuid | CHAR | 36 | √ | null |
|
|
|||||
| account_id | INT UNSIGNED | 10 | null |
|
|
||||||
| user_id | INT UNSIGNED | 10 | null |
|
|
||||||
| address_book_id | BIGINT UNSIGNED | 20 | null |
|
|
||||||
| name | VARCHAR | 256 | null |
|
|
||||||
| uri | VARCHAR | 2096 | null |
|
|
||||||
| username | VARCHAR | 1024 | null |
|
|
||||||
| password | VARCHAR | 2048 | null |
|
|
||||||
| readonly | BIT | 1 | null |
|
|
||||||
| active | BIT | 1 | 1 |
|
|
||||||
| capabilities | VARCHAR | 2048 | null |
|
|
||||||
| syncToken | VARCHAR | 512 | √ | null |
|
|
|||||
| localSyncToken | VARCHAR | 1024 | √ | null |
|
|
|||||
| frequency | SMALLINT | 5 | 180 |
|
|
||||||
| last_synchronized_at | TIMESTAMP | 19 | √ | null |
|
|
|||||
| created_at | TIMESTAMP | 19 | √ | null |
|
|
|||||
| updated_at | TIMESTAMP | 19 | √ | null |
|
|
Indexes
| Constraint Name | Type | Sort | Column(s) |
|---|---|---|---|
| PRIMARY | Primary key | Asc | id |
| addressbook_subscriptions_account_id_uuid_index | Performance | Asc/Asc | account_id + uuid |
| addressbook_subscriptions_address_book_id_foreign | Performance | Asc | address_book_id |
| addressbook_subscriptions_user_id_foreign | Performance | Asc | user_id |



