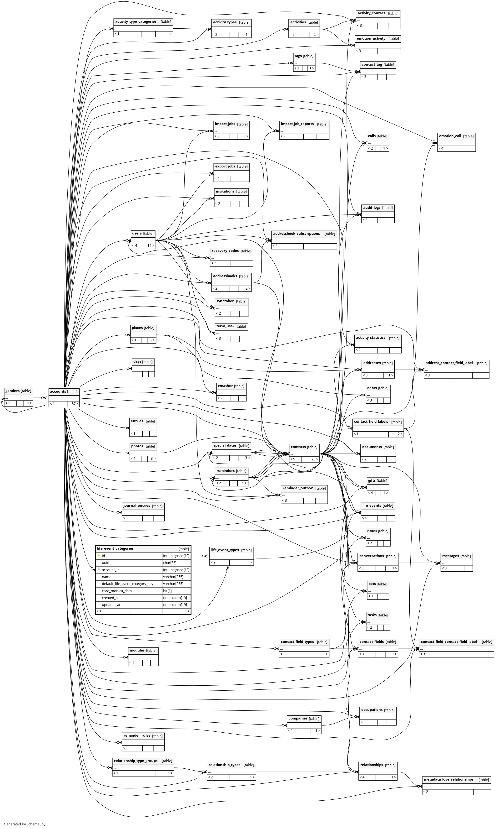
Columns
| Column | Type | Size | Nulls | Auto | Default | Children | Parents | Comments | |||
|---|---|---|---|---|---|---|---|---|---|---|---|
| id | INT UNSIGNED | 10 | √ | null |
|
|
|||||
| uuid | CHAR | 36 | √ | null |
|
|
|||||
| account_id | INT UNSIGNED | 10 | null |
|
|
||||||
| name | VARCHAR | 255 | null |
|
|
||||||
| default_life_event_category_key | VARCHAR | 255 | √ | null |
|
|
|||||
| core_monica_data | BIT | 1 | 0 |
|
|
||||||
| created_at | TIMESTAMP | 19 | √ | null |
|
|
|||||
| updated_at | TIMESTAMP | 19 | √ | null |
|
|
Indexes
| Constraint Name | Type | Sort | Column(s) |
|---|---|---|---|
| PRIMARY | Primary key | Asc | id |
| life_event_categories_account_id_uuid_index | Performance | Asc/Asc | account_id + uuid |



