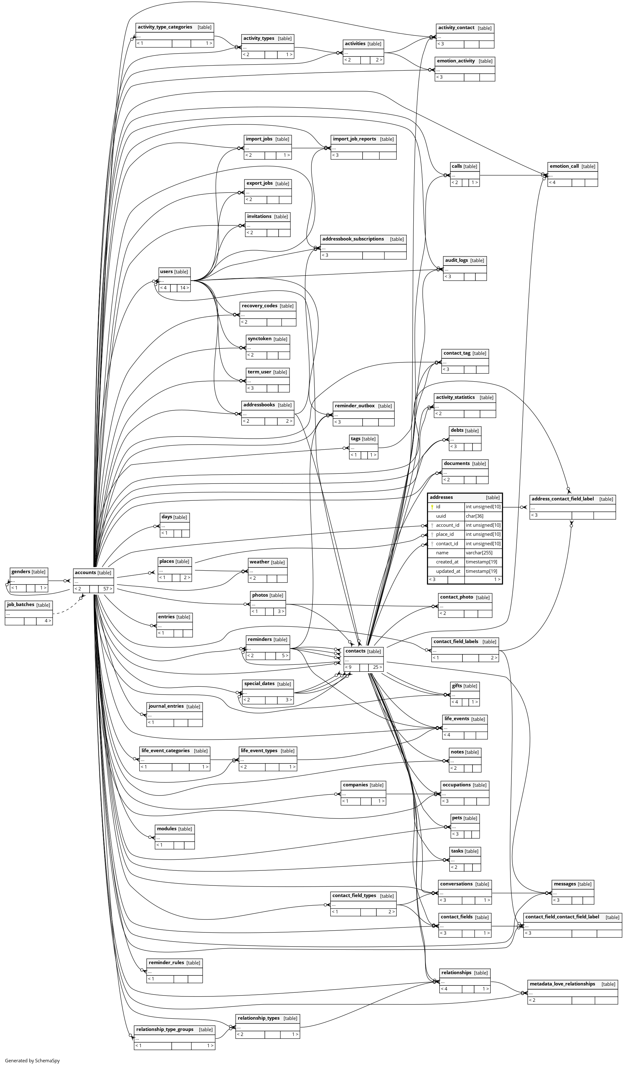
Columns
| Column | Type | Size | Nulls | Auto | Default | Children | Parents | Comments | |||
|---|---|---|---|---|---|---|---|---|---|---|---|
| id | INT UNSIGNED | 10 | √ | null |
|
|
|||||
| uuid | CHAR | 36 | √ | null |
|
|
|||||
| account_id | INT UNSIGNED | 10 | null |
|
|
||||||
| place_id | INT UNSIGNED | 10 | √ | null |
|
|
|||||
| contact_id | INT UNSIGNED | 10 | null |
|
|
||||||
| name | VARCHAR | 255 | √ | null |
|
|
|||||
| created_at | TIMESTAMP | 19 | √ | null |
|
|
|||||
| updated_at | TIMESTAMP | 19 | √ | null |
|
|
Indexes
| Constraint Name | Type | Sort | Column(s) |
|---|---|---|---|
| PRIMARY | Primary key | Asc | id |
| addresses_account_id_uuid_index | Performance | Asc/Asc | account_id + uuid |
| addresses_contact_id_foreign | Performance | Asc | contact_id |
| addresses_place_id_foreign | Performance | Asc | place_id |



