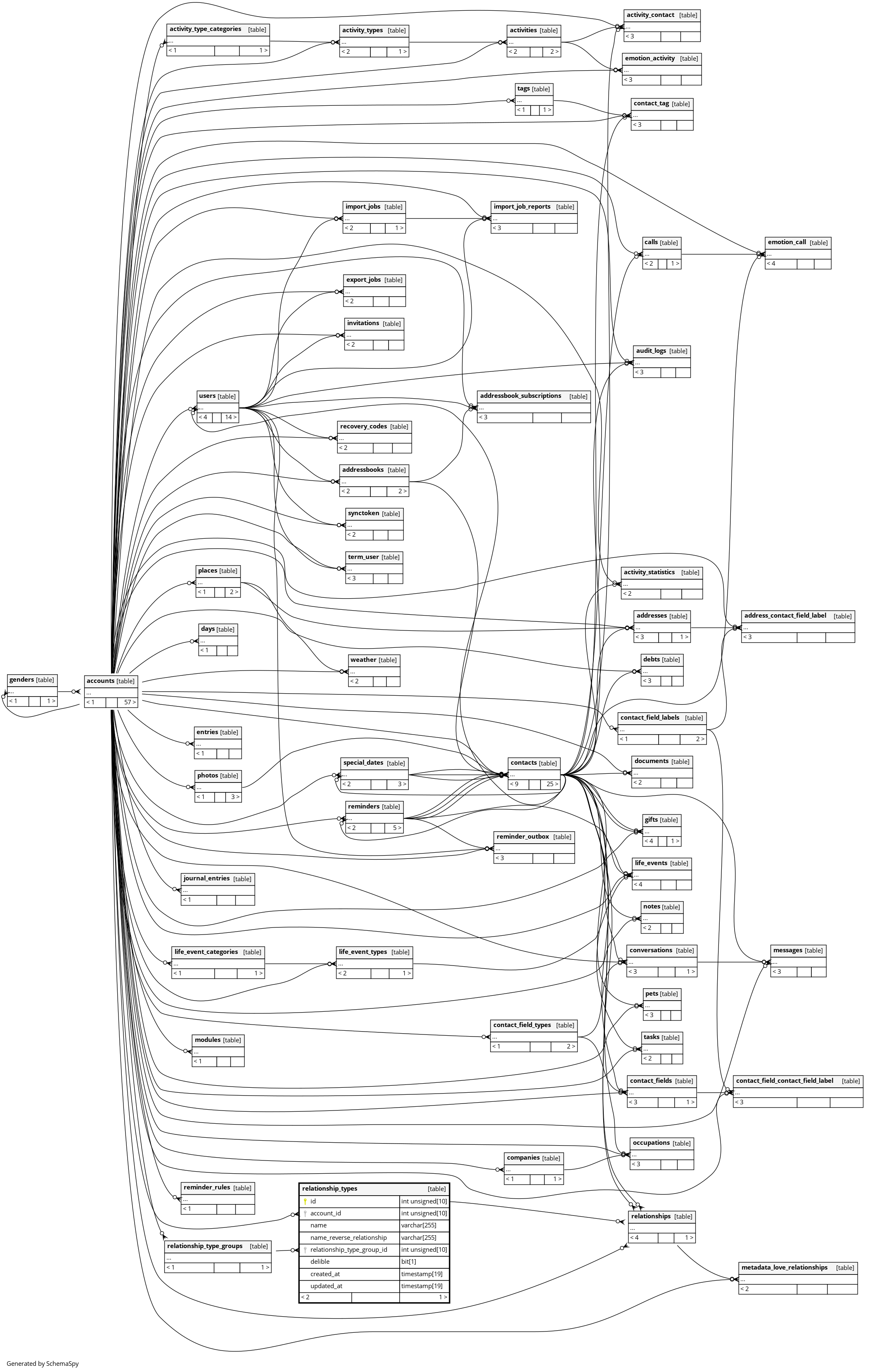
Columns
| Column | Type | Size | Nulls | Auto | Default | Children | Parents | Comments | |||
|---|---|---|---|---|---|---|---|---|---|---|---|
| id | INT UNSIGNED | 10 | √ | null |
|
|
|||||
| account_id | INT UNSIGNED | 10 | null |
|
|
||||||
| name | VARCHAR | 255 | null |
|
|
||||||
| name_reverse_relationship | VARCHAR | 255 | null |
|
|
||||||
| relationship_type_group_id | INT UNSIGNED | 10 | null |
|
|
||||||
| delible | BIT | 1 | 0 |
|
|
||||||
| created_at | TIMESTAMP | 19 | √ | null |
|
|
|||||
| updated_at | TIMESTAMP | 19 | √ | null |
|
|
Indexes
| Constraint Name | Type | Sort | Column(s) |
|---|---|---|---|
| PRIMARY | Primary key | Asc | id |
| relationship_types_account_id_foreign | Performance | Asc | account_id |
| relationship_types_relationship_type_group_id_foreign | Performance | Asc | relationship_type_group_id |



