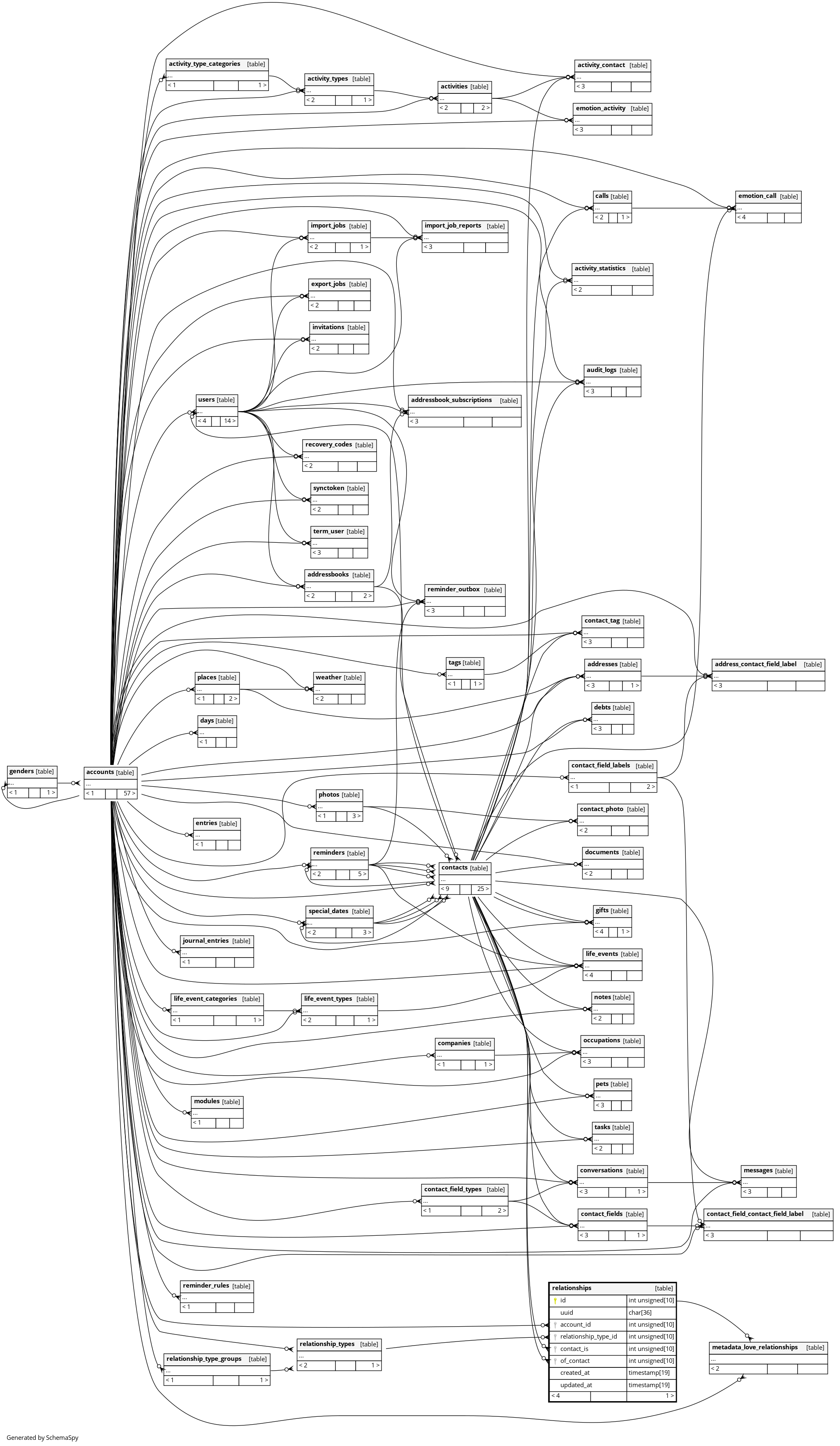
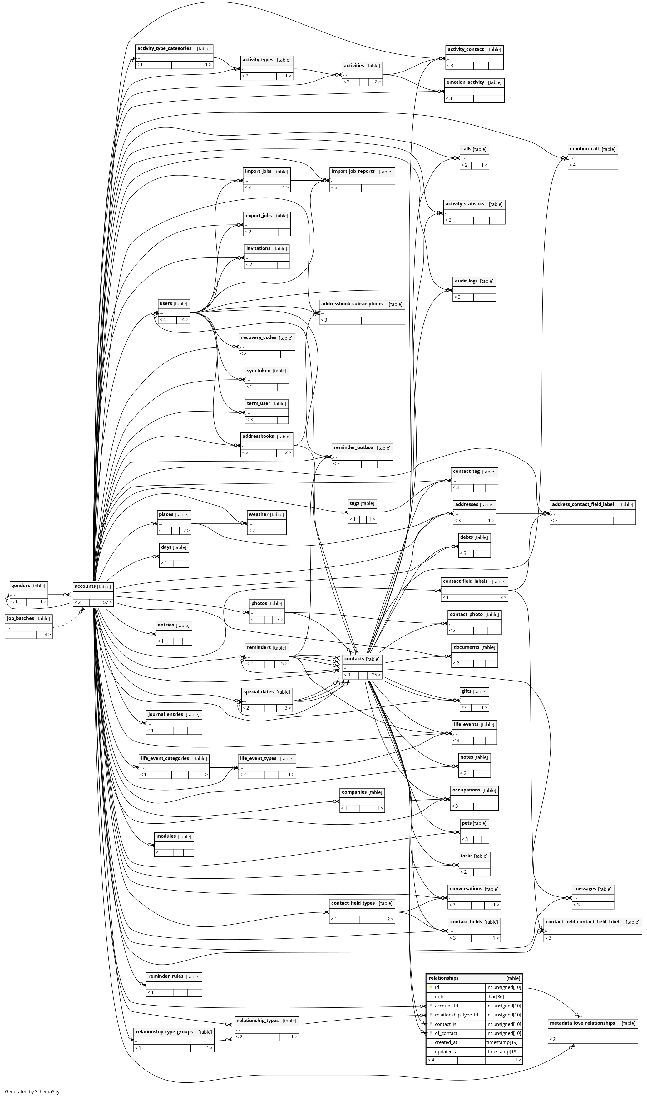
Columns
| Column | Type | Size | Nulls | Auto | Default | Children | Parents | Comments | |||
|---|---|---|---|---|---|---|---|---|---|---|---|
| id | INT UNSIGNED | 10 | √ | null |
|
|
|||||
| uuid | CHAR | 36 | √ | null |
|
|
|||||
| account_id | INT UNSIGNED | 10 | null |
|
|
||||||
| relationship_type_id | INT UNSIGNED | 10 | null |
|
|
||||||
| contact_is | INT UNSIGNED | 10 | null |
|
|
||||||
| of_contact | INT UNSIGNED | 10 | null |
|
|
||||||
| created_at | TIMESTAMP | 19 | √ | null |
|
|
|||||
| updated_at | TIMESTAMP | 19 | √ | null |
|
|
Indexes
| Constraint Name | Type | Sort | Column(s) |
|---|---|---|---|
| PRIMARY | Primary key | Asc | id |
| relationships_account_id_uuid_index | Performance | Asc/Asc | account_id + uuid |
| relationships_contact_is_foreign | Performance | Asc | contact_is |
| relationships_of_contact_foreign | Performance | Asc | of_contact |
| relationships_relationship_type_id_foreign | Performance | Asc | relationship_type_id |



